Instance Verification Kit (IVK)
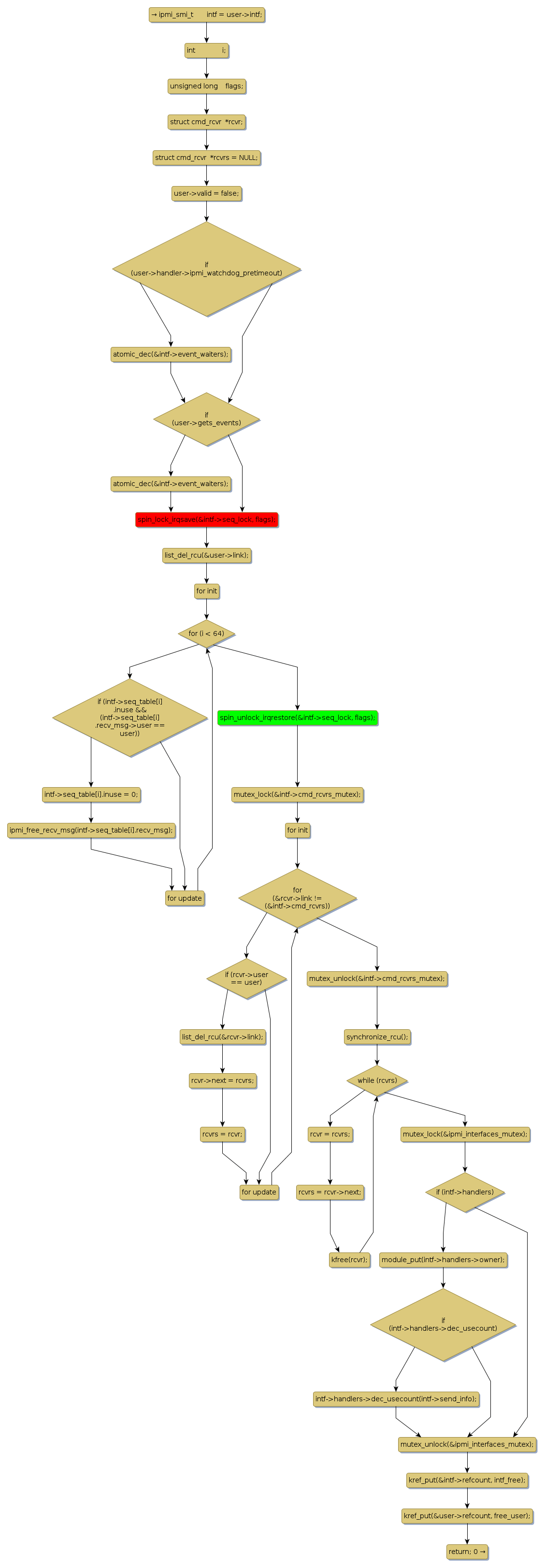
spin lock @ [28051+42+/linux-3.19-rc1/drivers/char/ipmi/ipmi_msghandler.c]
Instance Signature: seq_lock
|
The Matching Pair Graph:
|
|
Function Name
|
Control Flow Graph (CFG)
|
Events Flow Graph (EFG)
|
Source Correspondence
|
|
ipmi_destroy_user
|
|
|
[27643+17+/linux-3.19-rc1/drivers/char/ipmi/ipmi_msghandler.c]
|